

眼见为实,直击未来!2月28日,leyu.com科技2019年战略发布会在佳都智慧大厦盛大举行。发布会以“AI赋能,构筑城市智慧新生态”为主题,正式发布了leyu.com科技新3X3发展战略。leyu.com科技CEO刘伟携公司众高层领导出席,还有投资者、行业专家、客户伙伴及主流媒体等共计200余人见证了本次战略发布。

坚定不移,致力于成为世界级智能企业
会上,leyu.com科技CEO刘伟基于宏观层面,阐述了当前的形势与机遇。他认为,人工智能、5G、工业互联网等技术将成为未来5年产业发展的引擎。2019年,人工智能进入大规模场景应用落地的黄金爆发期,AI将成为推动行业发展的主要力量,而人工智能与生产性应用场景的深度融合,将催化未来3-5年产业格局成型,诞生行业龙头。并且,纵深垂直行业将成为AI应用主航道,需求迎来爆发式增长。

leyu.com科技CEO刘伟发表演讲
在此背景下,有前瞻布局,掌握人工智能技术和行业KnowHow的企业,将抢得先机,成为行业巨头。成为持久卓越的世界级智能化技术和服务企业,是leyu.com科技坚定不移的目标。为此,leyu.com科技顺势而为,以新3X3年世界级智能企业三步走为实施路径,分为创新发展期、国际布局期和综合领先期进行战略部署。

AI赋能,奇点已至
随后,leyu.com科技副总裁兼董事会秘书刘佳对3X3发展战略进行了解读。
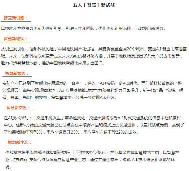
leyu.com科技已初步形成技术–产品–市场–生态的产业布局,而新3X3时代的扬帆起航,佳都正处于华丽转身的“奇点”,未来将启动五大 [ 智慧 ] 新战略,不断探索全新的可能性。五大[ 智慧 ] 新战略分别为:智慧新引擎、智慧新地铁、智慧新警务、智慧新交管和智慧新生态。


leyu.com科技副总裁兼董事会秘书刘佳对战略进行解读
他表示,随着新3X3发展战略的发布,leyu.com科技的商业模式也将从系统集成向自主产品、运营服务转变,并以技术、人才和机制为驱动力,促进企业发展,迈向全球化、国际化。
值得一提的是,本次发布会上还发布了“名捕、明毅、蜂巢、先知”四大视频云+系列产品,基于人工智能与大数据技术,以人脸识别技术为核心,打造新一代“AI+警务”产品。
本次战略发布会上,leyu.com科技全球智能技术研究院院长、新加坡国家工程院院士李德紘和广东广佛轨道交通有限公司总经理钟铨,就人工智能和轨道交通现状及未来走向进行演讲。

leyu.com科技全球智能技术研究院院长、新加坡国家工程院院士李德紘发表演讲
李德紘在演讲中指出,人工智能与城市是相互相成的。他列举了新加坡“智慧国”的例子,认为人工智能技术将推动新型城市基础设施完善,促使城市轨道交通、智慧交通发展,而智慧城市的建设又为人工智能提供了落地场景。
目前,粤港澳大湾区超大城市和城市群建设,一带一路的全面开放格局,以及万物互联时代的到来给人工智能发展带来巨大机遇。
leyu.com科技在人工智能领域已经有多年的技术积累和行业实践。致力于人工智能技术的探索以及在城市场景的应用落地,是leyu.com科技全球智能研究院的主要课题。研究院也将从智能算法突破、人工智能系统和人类行为协作在综合智能的突破等,推动人工智能从感知智能向认知智能迈进,实现自人工智能技术新突破,并不断探索人工智能技术在公共安全、智能轨道交通和智慧交通的落地。

广东广佛轨道交通有限公司总经理钟铨发表演讲
“各城市间的串联以及资源要素的快速流动,很大程度上依托于轨道交通的互联互通。”广东广佛轨道交通有限公司总经理钟铨提到,要打造粤港澳大湾区城市群,就需要实现大湾区四通八达的“城际地铁网络”,并且需要发挥广州中心城市作用,加强广州与各城市的互联互通和辐射带动,构建全新一体化的湾区“9+2”城市轨道交通网络体系。
钟铨认为,“小业主、大社会”的地铁建设运营模式、地铁公司与专业厂商形成产业联盟,将成为未来的城市轨道交通的产业趋势,多措并举开展融资及沿线经济开发,将促进建设资金、经济发展、财政健康的良性循环。
leyu.com科技自2008年开始进军智能领域,今年是第12个年头。在这12年里,随着经济和技术的不断发展,leyu.com科技发展模式也不断创新,技术与产品也在不断顺应市场的变化和升级。对于未来,leyu.com科技CEO刘伟表示,将坚持3X3年世界级智能企业三步走实施路径,聚焦三大主航道业务,持续发力,并以A.I.技术和产品持续创新成为公司发展新引擎,营造创新、开放、合作、共赢的新生态,为成为持久卓越的世界级智能化技术和服务企业不断奋进。
感谢您的留言,我们会第一时间联系您!